一、新風方案的選擇
1.1 空調系統的新風量,應符合下列規定:
(1)不小于人員所需新風量,以及補償排風和保持室內正壓所需風量兩項中的較大值;
(2)人員所需新風量應滿足下表的要求,并根據人員的活動和工作性質以及在室內的停留時間等因素確定。
(3)工業建筑應保證每人不小于 30m3/h的新風量。
1.2 當空調系統不設新風系統時,室外風仍可通過門、窗的縫隙滲透到室內,因此負荷計算時,必須計算通過圍護結構、門、窗縫隙滲入室內的新風負荷,滲入的空氣量可按不小于以下換氣次數估算:
適用于一面或二面有門、窗暴露的房間,當房間有三面或四面門、窗暴露面時,應乘以系數1.15。
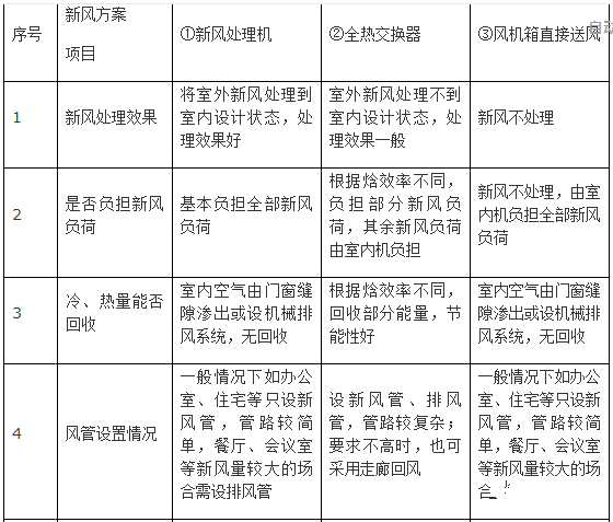
1.3 與多聯式中央空調相配套,常用的新風方案有三種:①新風處理機;②全熱交換器;③風機箱直接送風(新風不處理)。
(1)板翅式全熱交換器
板翅式全熱交換器的熱交換單元是采用不燃性礦物纖維作為基材,經專門加工制成吸濕、透濕性能良好的紙狀波形折摺態,能夠實現濕度(水分子)的交換,這樣,溫度和濕度不同的兩股氣流相間通過各自流道時,一方面通過傳導進行顯熱的交換,另一方面,也在水蒸氣分壓力差的作用下,透過薄的紙狀層進行質-濕的交換。
(2)三種方案的對比如下:


另外,顯熱交換器有時也會采用,與全熱交換器相比,其優點為:熱交換元件是以交叉疊放的鋁箔波紋板作為基材制成的,壽命長; 其缺點為:只能回收顯熱,不能回收潛熱,焓效率較低。
(3)通過以上對比,可以看出,“風機箱直接送風”這種新風方案,處理不當會造成室內舒適度下降,實際工程中應用較少; 對于新風處理機和全熱交換器這兩種方案,應首選新風處理機,因為該方案將室外新風處理到室內設計狀態,處理效果最好,最規范。
1.3 除以上三種外,其它新風方案有:
(1)選用風冷熱泵水機和水盤管的新風機組;
(2)高層的塔樓選用多聯機系統,而裙房選用傳統的水機系統時,可以考慮用水機系統帶上塔樓的新風系統;
(3)選用其他品牌的直接蒸發的新風機組。
(4)機械排風、自然進風的“會呼吸”的新風系統。
1.4 普通的風管式室內機與新風處理機相比,配件的選用、內部構造、控制方式以及工作范圍等有很大的不同,風管機處理的是室內工況(回風工況),不能處理全新風工況,因此不能當作新風機來用。
普通風管機可以處理新風與回風的混合風,新風量不應超過風管機處理風量的30%。
二 、新風系統的設計
2. 1 首先要注意各種新風系統的使用范圍,例如:
(1)新風處理機的使用范圍為-5℃~43℃,冬季室外計算溫度在-5℃以下的地區(包括青島、濟南、北京、大連等北方地區),不能直接使用; 如要使用,應在新風進風管上設空氣預熱器來預熱新風。
(2)選擇全熱交換器,當室內空氣的相對濕度較大或室外溫度較低時,有可能會出現冷凝水,設計時必須查焓濕圖仔細校核。
(3)當對空調及新風系統的要求較高時,不宜選用風機箱直接送風的方式。
2.2 新風處理機應與室外機連接使用,當新風處理機與其它室內機共同連接到同一臺室外機時,其當量制冷量按如下標準計算:140型, 21.0kW; 224型, 33.6kW; 280型, 42.0kW。當室外機只連接新風處理機時,配置率為100%。
2.3 全熱交換器連接到室外的兩根風管(新風管和排風管)應設置不小于0.03的坡度,坡向室外,以防冷凝水或雨水進入機組。
2.4 必須注意噪音問題
大部分全熱交換器樣本上標注的噪音是在如下工況下測試的:設置于房間吊頂內,全熱交換器的進、出風口均接風管且設消聲措施,在機器下方1.5米處測得;當實際工程與測試工況不同時,噪音會增大,風量越大,噪音越大。
(1)中小風量的全熱交換器(或新風機),盡量放在專門的設備機房內或走廊、庫房、衛生間等的吊頂內,不宜放在房間內,不能放在經理室、貴賓室等重要的房間內。
(2)風量較大的全熱交換器(或新風機),應放在專門的設備機房內,且風管系統要考慮設消聲器。
2.5 新風口、排風口的設置原則
(1)進風口應設在室外空氣較清潔的地方, 且在排風口的上風側。
(2)當進、排風口在同側時, 排風口宜高于進風口6米, 進、排風口在同側同一高度時, 不要相距太近,以免排風短路,其水平距離根據風量的大小不宜小于10-20米。
(3)進風口的底部距離室外地面不宜小于2米,當布置在綠化地帶時,不宜小于1米。
(4)進、排風口的噪聲應符合環保部門的排放標準, 否則應采取消聲措施。
2.6 新風由新風處理機或全熱交換器處理過以后,建議單獨設置新風口直接送至室內或將新風接至室內機送風口或送風管處,而不要把新風管接至室內機回風管處,以免室內機停機時,新風反吹回風口處的過濾網,將積聚在過濾網上的灰塵吹出。
當采用風機箱直接送新風時,宜將新風接至室內機送風管處,使得新風與處理后的空氣混合后送入房間。
2.7 全熱交換器非常適合于會議室、多功能廳等大一些的空間,可以集中回風;當給多個房間送新風時,回風的設計有以下幾種方案:
(1)每個房間均設回風口和回風管,通過回風主管接至全熱交換器。
(2)利用走廊集中回風,在房間與走廊的吊頂內設置一段通風管,連通房間與走廊,進行回風。
(3)利用走廊集中回風,在房間與走廊的隔墻上設置格柵回風口,將房間與走廊相通。本方案走廊的噪聲可以通過格柵風口傳到房間內。
三、新風量計算方法
某計算機房面積:S=65(㎡)凈高h=3(米),人員n=25(人);
每人所需新風量:[取每人所需新風量q=30(m3/h)];
總新風量:Q1=n×q=25×30=750(m3/h);
房間新風換氣次數計算:[取房間新風換氣次數盤p =4(次/h)],則新風量Q2=p.s.h=4×65×3=780(m3/h);
由于Q2>Q1故取Q2作為設備選項型的依據;
注:房間體積計算公式:體積=長×寬×送風口以下的高度
排風量=房間體積×排風換氣次數
送風量=房間體積×送風換氣次數
有些地方要保持負壓,如廁所,廚房等;保持正壓的地方最好計算一下室內壓力是好多,以免設計大了開不了門
房間最小新風量Lw=nRp+Rb*Ab
n-室內總人數,即為人員密度與地面面積之積,人;
Rp-每人最小新風量指標,m3/(h·人);
Rb-每平方米地板所需要最小新風量標準,m3/(h·m2);
Ab-地板面積,m2.
每人所需新風量/[m3/(h·人)]
每平方米地板面積新風量指標/[m3/(h·m2)]


23年專注地(風)源熱泵精細化施工





掃一掃進入手機網站!